Call us
+966-554646014, 591606607
E-mail us
sales-support@modrik.net
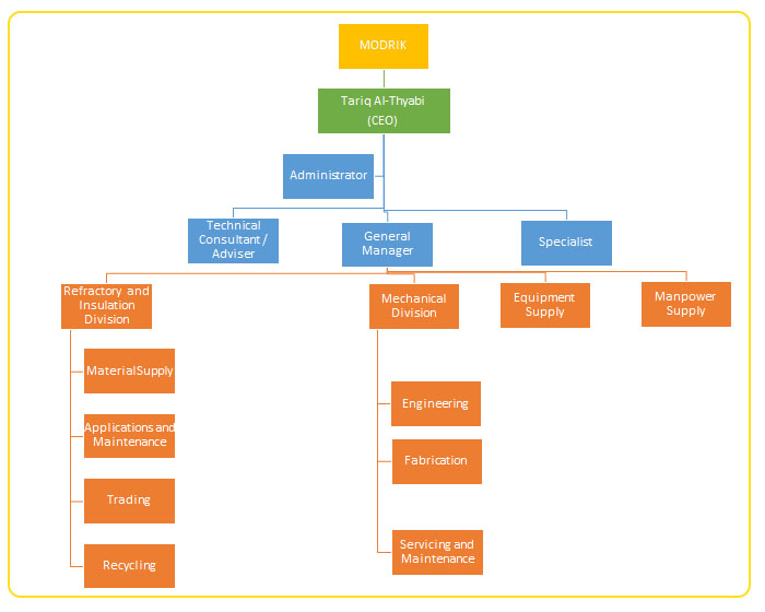
Organization Chart
Home
Home
Company
About Us
Vision-Mission
Management
Organization Chart
Awards & Certificates
Policy
HSE Policy
QC Policy
Services
Refractory Applications & Industrial Services
Trading
Manpower Supply
Recycling
Projects
Resources
Clients
Careers
Jobs Available
Apply For Job
Contact Us
Our Team Chart
Home
Company
About Us
Vision-Mission
Management
Organization Chart
Awards & Certificates
Policy
HSE Policy
QC Policy
Services
Refractory Applications & Industrial Services
Trading
Manpower Supply
Recycling
Projects
Resources
Clients
Careers
Jobs Available
Apply For Job
Contact Us
© MODRIK.